Skip to content

robokoding/sumorobot-pcb

Repository files navigation

sumorobot-pcb

The KiCad files for the sumorobot PCB

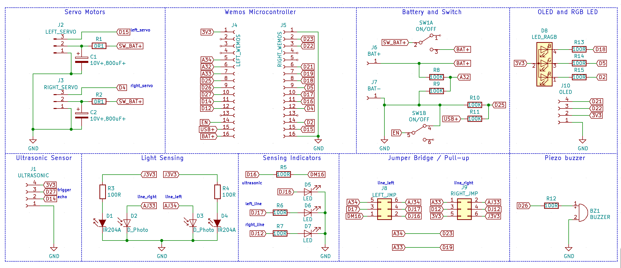
Schematics

Board

Board

support

If you find our work useful, please consider donating : )
Donate using Liberapay

credits

  • KiCad
  • ESP32 community