#Important!#
This is an iOS framework, which incorporates multiple security controls into one framework. It was written for a Master's thesis about iOS application security as a proof-of-concept project.
Tested with iOS 8.x
- Debugger controls
- Jailbreak controls
- Integrity controls, including application encryption presence check (64 and 32 bit)
- NSUserDefaults and File (writeToFile:, initWithContentsOfFile: methods) encryption
- NSValueTransformer subclass to support Core Data attributes encryption
- Protection against unintended data leakage through text fields and iOS screenshots
- SSL pinning and SSL certificate validation
- Protection against insecure data logging
- WebView and URL scheme whitelisting
The framework relies on Objective-C runtime to automatically inject validation logic. However, the framework does not change any system APIs behaviour, but only intercepts methods’ invocations, performs needed operations and proceeds with original implementation. Each and every time the original method implementation will be called to ensure that nothing will break the application!
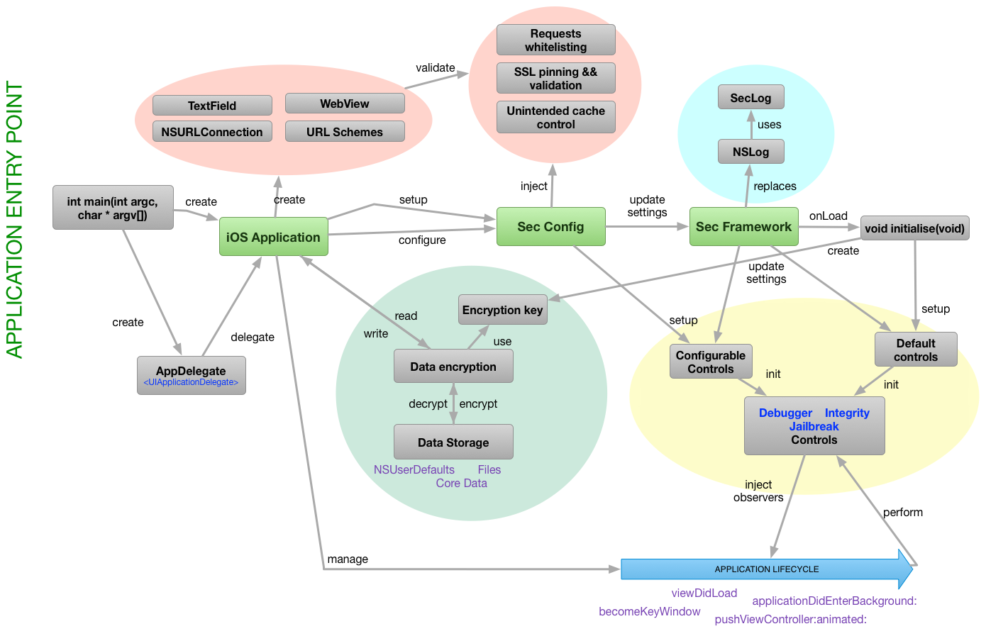
The general architecture is depicted on this diagram:
- Copy this repository
- Drag the SmartSec.xcodeproj somewhere into your project
- Navigate to Build phases -> Link binary With libraries and add the SmartSec.framework from the WorkSpace group
- Open your prefix file (YourProjectName.pch) and add following lines
#!objective-c
#import <SmartSec/SecImports.h>
#import <SmartSec/Crypto.h>
- Open your AppDelegate file and add the framework import:
#!objective-c
#import <SmartSec/SmartSec.h>
- Into the application:didFinishLaunchingWithOptions: method (or any other suitable place) add framework setup:
#!objective-c
startSecurityFramework(^NSData *{
return [User currentUser].sessionId;
});
That's it for the basic configuration!
Each control has a way to fully or partially disable/enable it. Additionally, some controls have custom settings, such jailbreak detection callbacks or file encryption threshold settings, and the possibility to partially disable it.
All global settings are described in the SmartSecConfig.h comments:
#!objective-c
/******* Callbacks *******/
// Set jailbreak callback
// It will be called upon discovering the device jailbreak
// If the jailbreak callback is not provided,
// the jailbreak detection will exit the application
extern void onJailbreakDetected(OnJailbreakDetected jailbreakDetected);
// Integrity encryption check callback
// It will be called, if the application binary is not encrypted
// It is usually the case for debug builds or cracked applications
// Encryption will not be checked in Debug mode thought
extern void onMissingEncryption(OnEncryptionMissingDetected missingEncryptionDetected);
/******* Settings *******/
// Debugger - enable/disable all possible debugger checks
extern void enableDebuggerChecks();
extern void disableDebuggerChecks();
// Jailbreak - enable/disable all possible jailbreak checks
extern void enableJailbreakChecks();
extern void disableJailbreakChecks();
// Integrity - enable/disable all possible integrity checks,
// including encryption detection check
extern void enableIntegrityChecks();
extern void disableIntegrityChecks();
// Disable controls partially for a specific subclass
extern void disableOnLoadControls(UIViewController *obj);
// NSUserDefaults encryption - enable/disable NSUserDefaults encryption globally
// If disabled, already encrypted values will stay encrypted until value rewriting
// Encrypted values will be retrieved normally, even if encryption is disabled
extern void enableNSUserDefaultsEncryption();
extern void disableNSUserDefaultsEncryption();
// File encryption - enable/disable encryption for data/string/object writing methods
// Already encrypted values will stay encrypted, if disabled
// Encrypts only data, which does not exceed threshold size
extern void enableFileEncryption();
extern void disableFileEncryption();
// File encryption settings
// Update file encryption threshold size
extern unsigned long long getThresholdFileSize();
extern void setThresholdFileSize(unsigned long long newFileSize);
// Textfields settings
// Enable/disable text fields securing globally for all fields
extern void disableSecureTextfields();
extern void enableSecureTextfields();
// Screenshots settings
// Enable/disable screenshots text fields protection globally
extern void disableAppScreenshotsProtection();
extern void enableAppScreenshotsProtection();
// SSL certificates validation config
// Set SSL certificates, which are allowed to fail validation
// It is useful for test environments,
// but it is highly recommended to setup SSL pinning for such certificates even in test mode
extern void allowInvalidCertificatesInTestMode(NSArray *domains);
extern void allowInvalidCertificatesInReleaseMode(NSArray *domains);
// SSL pinning config
// Setup SSL certificates to pin
// The input dictionary should have target hosts as keys
// and embedded certificate path or certificate public key + related information hash as values
// The hash way is recommended, but hide the hash string!
// You can set multiple certificates for one host
/*
Example configuration with embedded certificate path and hash combined:
NSDictionary *sslPinDictionary = @{@"twitter.com" :
@[[[NSBundle mainBundle] pathForResource:@"random-org" ofType:@"der"],
@"cfb6fe515a13f0f84e058865c62087e890d8f0ea9d6723f8fc6a2193d29ced51"]};
pinSSLCertificatesWithDictionary(sslPinDictionary);
*/
extern void pinSSLCertificatesWithDictionary(NSDictionary *sslPinningDictionary);
/******* Setuping the framework *******/
// sessionPasswordCallback is an optional callback,
// which should return some dynamically changing password, associated with a current user
// It is used for encryption keys memory protection
/*
Example configuration:
startSecurityFramework(^NSData *{
return [User currentUser].sessionId;
});
*/
extern void startSecurityFramework(OnSessionPasswordRequired sessionPasswordCallback);
- Open your data model and select attributes that you'd like to encrypt. Change their data types Transformable:
- Open the data model inspector and set transformer for the selected attribute to BaseCoreDataTransformer:
Important! Make sure that you're not using scalar datatypes in NSManagedObject subclasses. Scalar types cannot be used as Transformable attributes.
OWASP recommends to prohibit users to access arbitrary web content inside the application. To achieve this, all requests must be whitelisted. The security framework implements a whitelisting solution, which is based on the W3C Widget Access specification and should be familiar to users of Apache Cordova. By using wildcard identifier you can define complex request filters. Same whitelisting will also work for URL schemes source applications.
To setup whitelists add WebAccessWhiteList and URLSchemesAccessWhiteList arrays to the Info.plist file.
Example whitelist:
The framework will automatically disable NSLog logging in the release mode. If you still need to log something in the release mode, use ReleaseLog(...) function instead. Both are defined using pre-processing macros - to skip this control, skip the <SmartSec/SecImports.h> import.
Text fields, which are not used for sensitive information entry, should be marked as insecure. To do this, set the insecureEntry property of the text field, its superview or view controller to YES. Insecure text fields will not be masked on the background screenshot.
SSL pinning works for NSURLConnection based requests. In order to configure it, you must provide whether embedded certificate path or the hash of the public certificate SPKI. The hash is the recommended way, but make sure you hide the hash string. You can provide multiple certificates for one host.
Example configuration:
#!objective-c
NSString *certPath = [[NSBundle mainBundle] pathForResource:@"random-org" ofType:@"der"];
NSString *certHash = @"cfb6fe515a13f0f84e058865c62087e890d8f0ea9d6723f8fc6a2193d29ced51";
NSDictionary *sslPinDictionary = @{@"twitter.com" :
@[certPath, certHash]};
To use self-signed certificates, use following functions:
#!objective-c
extern void allowInvalidCertificatesInTestMode(NSArray *domains);
extern void allowInvalidCertificatesInReleaseMode(NSArray *domains);
The purpose of having different certificates for test and release mode is to avoid forgetting to remove self-signed certificate allowing code, when doing application release.
You can optionally add runtime integrity checks for your custom classes to protect against method swizzling in runtime.
To do it, use following functions:
#!objective-c
// Select randomly class methods and validate each method origin
// Returns YES, if method's image origin is unexpected
extern BOOL checkClassHooked(char * class_name);
// Same as previous, but validate each and every method
// Returns YES, if method's image origin is unexpected
extern BOOL checkClassHookedWithAllMethods(char * class_name);
// Validate a specific method for a specific class
// Returns YES, if method's image origin is unexpected
extern BOOL checkClassMethodHooked(char * class_name, SEL methodSelector);
For further configuration please refer to the example project.
- LOOCryptString -> https://gist.github.com/sfider/3072633
- RNCryptor -> https://github.com/RNCryptor/RNCryptor
- xxHash -> https://github.com/Cyan4973/xxHash
This code should be considered beta and there are many improvements and new features to do. Use on your own risk.




