
salmon
Personnal irc bot, written in clojure
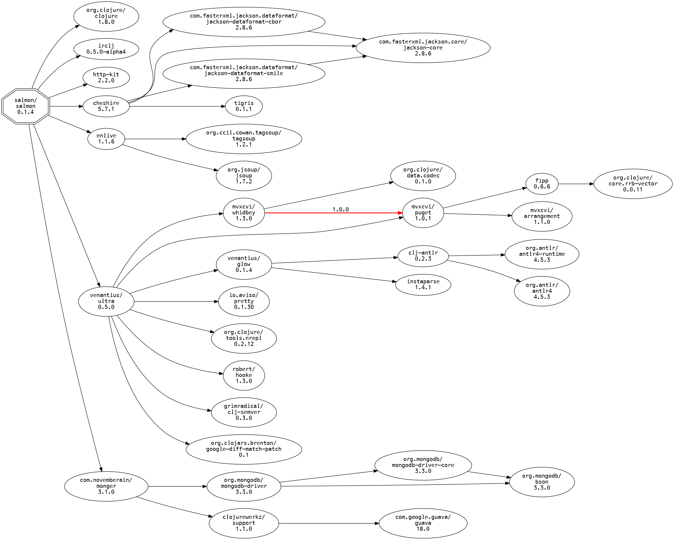
Dependencies
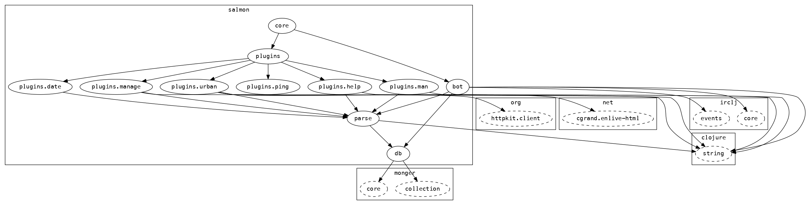
Namespace Hierarchy
This repository was archived by the owner on Jan 22, 2019. It is now read-only.
-
Notifications
You must be signed in to change notification settings - Fork 1
Stupid, uncovered, spaghetty based IRC companion bot.
License
iomonad/salmon
Folders and files
| Name | Name | Last commit message | Last commit date | |
|---|---|---|---|---|
Repository files navigation
About
Stupid, uncovered, spaghetty based IRC companion bot.
Topics
Resources
License
Stars
Watchers
Forks
Releases
No releases published
Packages 0
No packages published