Our main aim is to develop and MVP digital bank wallet that supports the following basic features:
-
User Registration
-
Transaction History (Payment/Request History)
-
Split Bill facility for a group
-
In-app notifications
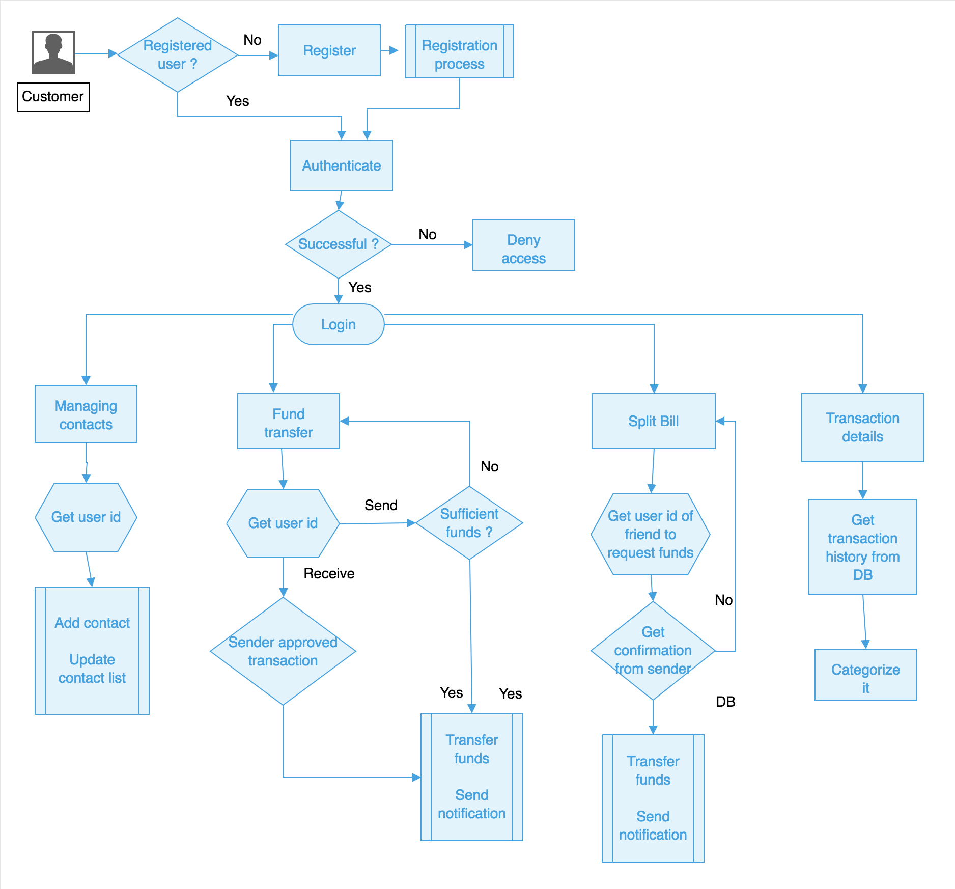
Actors – Customer, Bank
Description – This use case describes how to register a new customer using Aadhar card linking and using OTP sent to the linked mobile number with the user account.
- Workflow –
Actors – Customer, Bank
Description – This use case describes how to Login to an existing account
- Workflow –
Actors – Customer, Bank
Description – This use case describes how to change password (forgot password)
Actors – Customer, Bank
Description – This case describes how to add a friend or a contact to user's list.
- Workflow –
Actors – Customer, Bank
Description – This case describes how to pay money to a friend of the User's list.
- Workflow –
Description –This case describes how funds are received
- Workflow –
1. Request funds from another user. Actors – Customer, Bank
Description –This case describes how to request money from another user.
- Workflow –
2. Another user requests funds from you
- Workflow –
Actors –Customer, Bank
Description – This case describes how user gets notification regarding payment/request.
- Workflow –
Actors – Customer, Bank
Description – This case describes how user can see the transaction history.
- Workflow –
















