Untitled.video.-.Made.with.Clipchamp.2.mp4
This is Cloudiocast, your accurate AR weather app. It provides accurate and you can find information easily using our user friendly User interface, as well as our premium feature, AR view. AR view gives you a effcient mixed reality experience to get accurate weather forecasts.
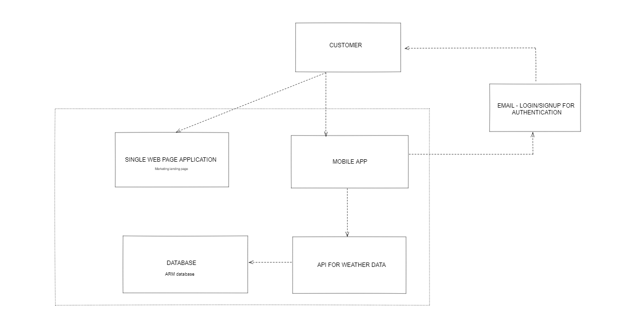
A standard weather app, provides tracking of current weather conditions and weather forecast for the given particular location in real time. We are developing a weather app, to provide better visualisation using Augmented Reality as well as providing better user experience. This app could be a more dependable and effective pre-disaster information transmission system that might improve public emergency responses and allow individuals to evacuate and take protective measures before and during a disaster.
Unity3D Editor
Flutter Package for UnityClone the repository.
git clone https://TeamLightning@dev.azure.com/TeamLightning/AR%20WeatherApp/_git/AR-Weather-AppRun the command below to install all the dependencies in the project
flutter pub get To run this project, you will need to add the following sdk in your system.
flutter sdk v3.3.2
dart sdk v2.18.1
- Flutter - v3.3.2
- Dart sdk - v2.18.1
- Git - v4.9.6
- SAST(Snyk security) - v7.0.0
- DAST(OWASP Zap) - v2.10.0
- Docker - v20.10.0
- Unity - v2021.3.8f1
Contributions are always welcome!
Please adhere to this project's code of conduct.
- Product Owner: Kevin Henry\
- Scrum Master: Suchitra Swain\
- Development: Saumya Anand & Akash Pandey\
- Security: Samarth M Sharma\
- Operations: Rubeen Sakeena



